24/09/2025
Trong lĩnh vực phân tích tài chính, độ chính xác và tính minh bạch là những yêu cầu bắt buộc. Tuy nhiên, việc sử dụng các mô hình ngôn ngữ lớn (LLM) theo cách truyền thống thường gặp nhiều sai sót khi xử lý các phép tính phức tạp. Để giải quyết triệt để vấn đề này, VNPT AI đã nghiên cứu và phát triển thành công giải pháp agent AI dựa trên đồ thị. Đây là bước đột phá công nghệ giúp mô hình hóa quá trình suy luận cho các bài toán nghiệp vụ ngân hàng.

Phân tích số học trong lĩnh vực tài chính đòi hỏi độ chính xác và tính minh bạch cao. Tuy nhiên, việc nhắc lệnh trực tiếp các Mô hình Ngôn ngữ Lớn (LLMs) để thực hiện các phép tính số học đa bước thường không đáng tin cậy và thiếu sự minh bạch cần thiết cho các ứng dụng tài chính quan trọng. Các tài liệu tài chính phức tạp và có khối lượng lớn đặt ra những thách thức đáng kể về mặt lý luận.
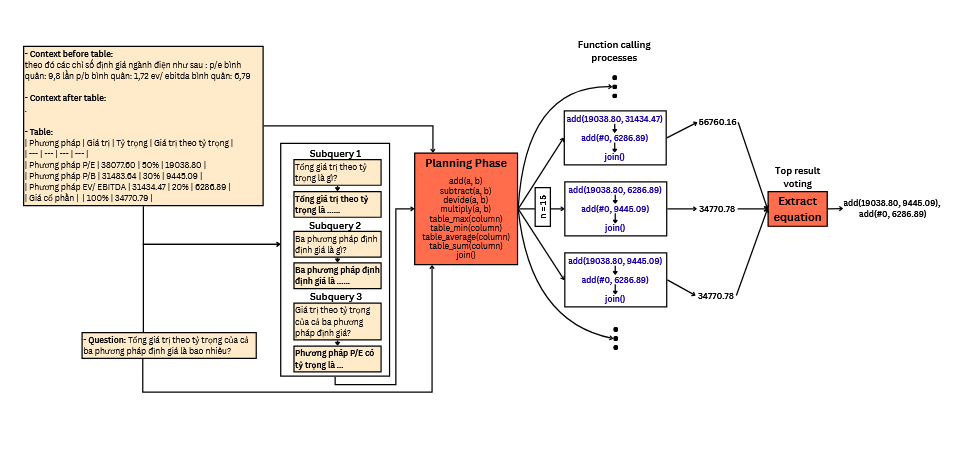
Để giải quyết vấn đề này, nhóm kỹ sư tại VNPT AI đề xuất một quy trình agent AI có cấu trúc, chỉ tập trung vào suy luận (inference-only). Phương pháp này hệ thống hóa việc giải quyết các vấn đề Hỏi đáp Lý luận Số học Tài chính (Numerical Reasoning QA) phức tạp bằng cách mô hình hóa quá trình lý luận thành một đồ thị chu trình phi hướng (directed acyclic graph), nhằm đảm bảo luồng thực thi có cấu trúc và minh bạch.
Generator), Bộ trả lời Truy vấn Con (Subquery Answerer), Bộ lập Kế hoạch và Lịch trình (Plan and Scheduler), và Bộ trích xuất Phương trình (Equation Extractor, tương ứng với Giai đoạn Lựa chọn và Thực thi Chương trình Tối ưu).

Quy trình agent được kiểm chứng trong cuộc thi VLSP 2025 Numerical Reasoning QA, sử dụng mô hình Qwen3-8B cho Subtask 1 và Qwen3-32B cho Subtask 2.
Trên bộ dữ liệu kiểm tra riêng tư VLSP 2025, phương pháp agent dựa trên đồ thị (MPR-Agent) đã đạt được những kết quả nổi bật:
Kết quả thực nghiệm cho thấy phương pháp agent có cấu trúc mang lại sự cải thiện tuyệt đối đáng kể so với phương pháp nhắc lệnh trực tiếp (direct-prompting baseline), khẳng định rằng các quy trình công việc agent có cấu trúc vượt trội hơn so với việc nhắc lệnh LLM trực tiếp đối với các tác vụ lý luận phức tạp.

Phân tích hiệu suất cho thấy agent này đặc biệt tối ưu hóa để tìm ra các giải pháp đúng đắn về mặt chức năng, ưu tiên độ chính xác của câu trả lời số học cuối cùng (EA cao). Điểm EA dẫn đầu trong Subtask 2, cùng với điểm PA cạnh tranh, chỉ ra rằng hệ thống luôn xác định được các giải pháp toán học hợp lý. Sự khác biệt về cấu trúc cú pháp của chương trình so với chương trình tham chiếu chuẩn (ví dụ, thêm bước chuyển đổi phần trăm tường minh trước khi chia) được coi là một tính năng thể hiện khả năng giải quyết vấn đề mạnh mẽ, linh hoạt.
Mặc dù có hiệu suất cao, quy trình này vẫn có những hạn chế:
Tuy nhiên, phương pháp agent dựa trên đồ thị này đã thiết lập một tiêu chuẩn mới về độ tin cậy trong lý luận số học tài chính. Việc tập trung vào các quy trình agent có cấu trúc là hướng đi chiến lược để phát triển AI minh bạch và đáng tin cậy trong lĩnh vực tài chính.
Giải pháp Agent AI dựa trên đồ thị đã chứng minh tính ưu việt đáng kể trong lĩnh vực lý luận số học tài chính thông qua việc sử dụng phương pháp phân rã câu hỏi và lập kế hoạch đa đường dẫn (n-sampling). Phương pháp này đạt Độ chính xác Thực thi EA cao nhất là 84.00% trong Subtask 2 tại cuộc thi VLSP 2025 Numerical Reasoning QA, vượt trội so với baseline nhắc lệnh trực tiếp,,. Kết quả này nhấn mạnh khả năng của agent trong việc ưu tiên tính đúng đắn chức năng (functional correctness), cung cấp các câu trả lời số học chính xác ngay cả khi cấu trúc chương trình lý luận khác biệt về mặt cú pháp so với chương trình tham chiếu chuẩn,. Việc áp dụng các quy trình agent có cấu trúc là hướng đi chiến lược để phát triển AI đáng tin cậy và minh bạch hơn cho ngành tài chính.
Tin mới nhất
VNPT AI
Hãy trở thành đối tác của chúng tôi ngay hôm nay để được sử dụng những dịch vụ hàng đầu!
Gửi lời nhắnĐánh Giá